Instance Verification Kit (IVK)
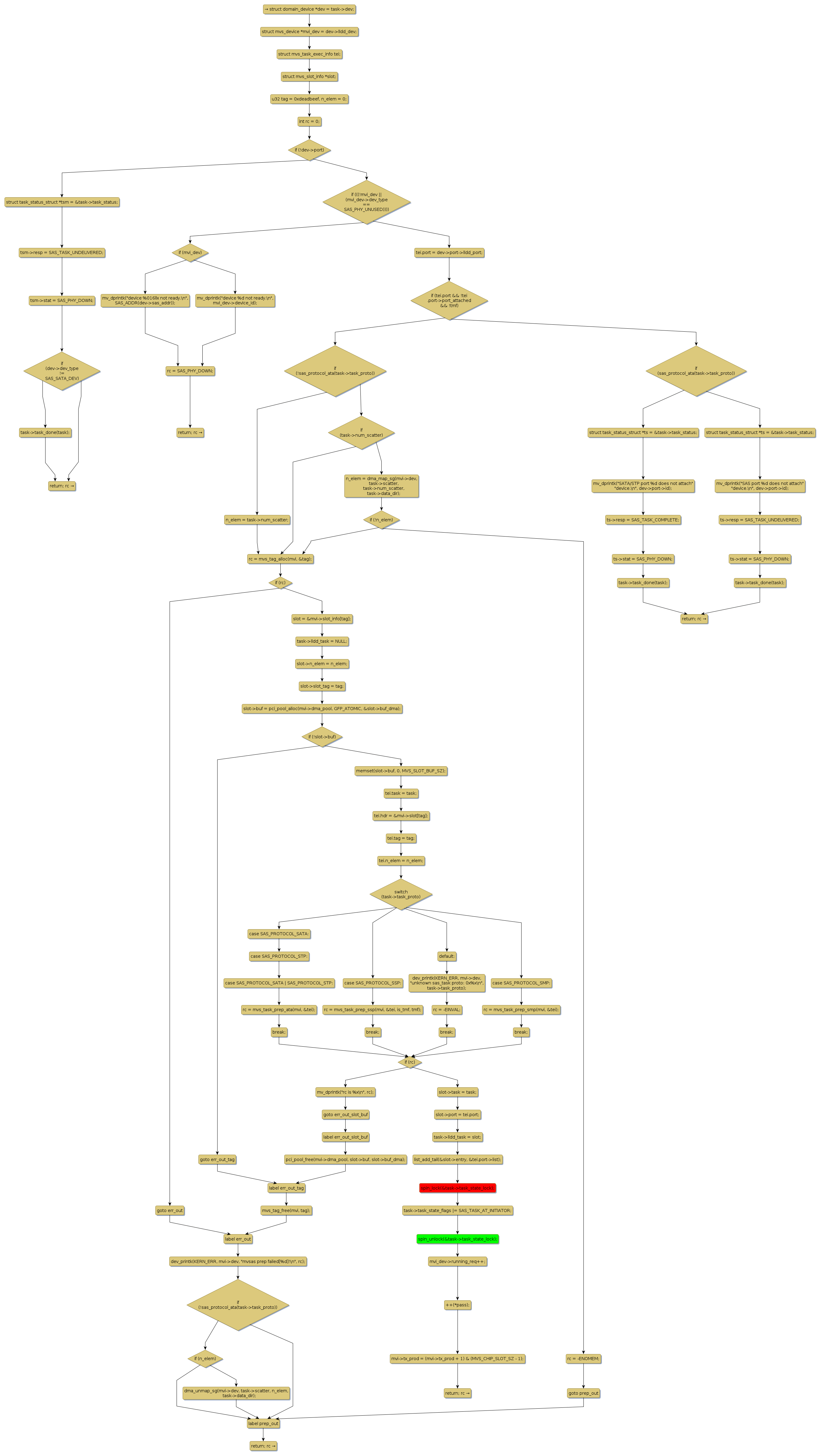
spin lock @ [21765+34+/linux-3.19-rc1/drivers/scsi/mvsas/mv_sas.c]
Instance Signature: task_state_lock
|
The Matching Pair Graph:
|
|
Function Name
|
Control Flow Graph (CFG)
|
Events Flow Graph (EFG)
|
Source Correspondence
|
|
mvs_task_prep
|
|
|
[18985+13+/linux-3.19-rc1/drivers/scsi/mvsas/mv_sas.c]
|